服务热线
17611621805
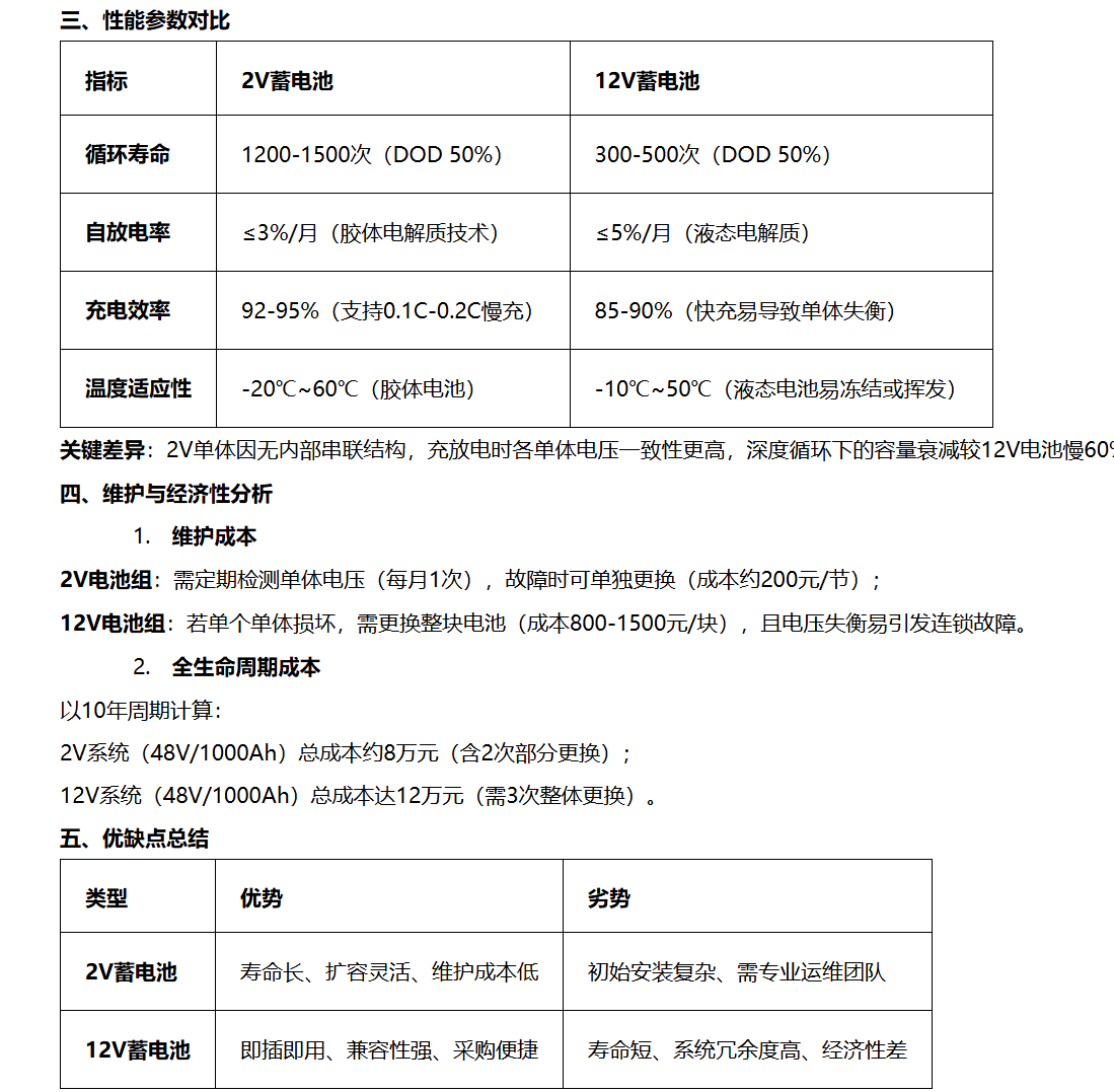
典型案例:某电信运营商在5G基站中采用2V 1500Ah电池组(48V系统),相比12V方案节省40%的机柜空间,且单体故障可单独更换,运维成本降低25%。
六、选型建议
1. 优先选择2V蓄电池的场景
长期运行的固定式储能系统(如电网调峰、通信基站);
对系统寿命要求超过8年的工业场景;
需频繁扩容或模块化设计的项目。
2. 优先选择12V蓄电池的场景
短期或移动式应急电源(如车载备用电池);
低容量需求(≤200Ah)且预算有限的项目;
缺乏专业运维能力的中小型企业。
结论
2V与12V蓄电池的差异本质是“单体精细化”与“系统集成化”的技术路线之争。在新能源与智能化趋势下,2V电池凭借长寿命和可维护性,正逐步成为大型储能系统的主流选择,而12V电池仍将在低压便捷应用领域保持不可替代性。用户需根据项目周期、运维能力及成本模型进行理性选择。

上一篇:圣阳铅酸电池和锂电池的特点与区别
下一篇:圣阳蓄电池内阻对寿命的影响分析